#Refunds and disputes
PREREQUISITES
🌟 Quickstart ↗UPI Setu empowers merchants with direct API access to issue refunds and contest disputes efficiently, by leveraging NPCI's default framework. This streamlines communication and resolution processes, ensuring merchants have control and visibility over transaction reversals and customer disputes, which in turn helps to resolve customer issues and maintain high levels of satisfaction.
#Refund process overview

Step 1 - Issue refunds
Merchants can initiate refunds through the create refund API by submitting the details of the original transaction. UPI Setu coordinates with NPCI to process the refund, ensuring the amount is returned to the customer's account.
Throughout the refund process, UPI Setu provides merchants with timely updates regarding the refund status, ensuring transparency and allowing merchants to keep their customers informed.
UPI Setu also sends notifications to the merchants for the following events—
refund.pendingrefund.successful
Read more about refund status notifications here.
Step 2 - Check refund status
In addition to notifications, merchants can also use the check refund status API to check if a refund is successful.
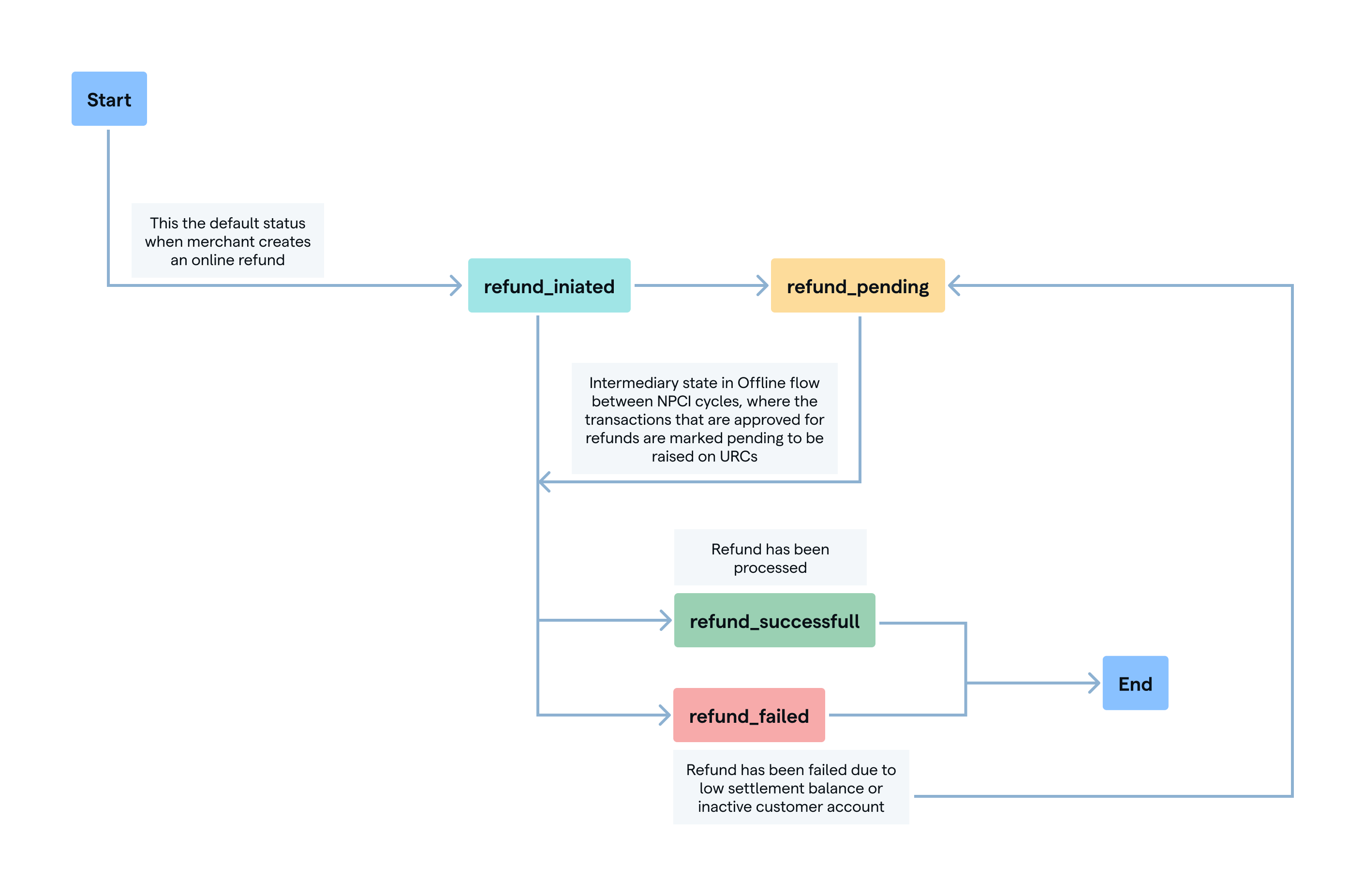
Refund statuses
refund_pendingRefund has been initiated successfullyrefund_successfulRefund has been successfully completed
#Dispute resolution overview
The UPI Setu platform's seamless integration with the UDIR framework ensures that merchants can provide prompt and efficient resolutions to disputes, safeguarding both their interests and those of their customers.
Step 1 - Initiation of dispute by customer
Disputes are initiated by customers and communicated to UPI Setu via NPCI. Next, UPI Setu promptly notifies the merchant with dispute details.
UPI Setu sends notifications to merchants for the following events
dispute_created
Read more about dispute status notifications here
Step 2 - Respond to dispute as a merchant
As a merchant, you have the option to either accept or reject the dispute through UPI Setu.
Accepting a dispute—Agreeing to the dispute automatically triggers a refund to the customer for the disputed transaction.
Rejecting a dispute—Contesting a dispute, requires you to provide transaction evidence, such as an invoice, which UPI Setu forwards to NPCI for review.
- If the review process favors the merchant, the dispute is closed with no requirement for refund.
- If the merchant loses the dispute, a refund is issued to the customer for the disputed transaction.
Dispute statuses
dispute_openA dispute has been created by a customerdispute_closedMerchant accepted the dispute and issued a refunddispute_in_reviewMerchant has contested dispute and has provided evidencedispute_wonMerchant evidence accepted and no refund requireddispute_lostMerchant evidence rejected and refund is issued
